融会贯通八大排序
前言
记录常用排序算法的算法思想和实现,力争基础达标,往后深入的点分开补充~
关键词:常用算法、sort排序、冒泡排序、插入排序、选择排序、快速排序、归并排序、桶排序、希尔排序
sort排序
直接使用api就能进行排序,注意的点是:
不传参,默认是unicode排序,所以常用来排序字母1
2
3
4
5
6
7
8
9
10
11let str = "asbcascacsac";
let arr = str.split("");
let sortArr = arr.sort();
console.log(sortArr)
/*
[
'a', 'a', 'a', 'a',
'b', 'c', 'c', 'c',
'c', 's', 's', 's'
]
*/
传参,默认两个参,名字无所谓,这里举例是a和b,看返回值来决定升序降序1
2
3
4
5
6
7
8
9
10
11
12
13
14
15
16
17
18
19let arr = [1,5,8,8,4,116516,1213,123]
let arr2 = JSON.parse(JSON.stringify(arr))
let upArr = arr.sort((a,b)=>a-b);
let downArr = arr2.sort((a,b)=>b-a);
console.log(upArr)
console.log(downArr)
/*
[
1, 4, 5,
8, 8, 123,
1213, 116516
]
[
116516, 1213, 123,
8, 8, 5,
4, 1
]
*/
冒泡排序
思想:从第一个元素开始比较相邻的元素大小,大则交换(升序)
时间复杂度:O(n²)1
2
3
4
5
6
7
8
9
10
11
12
13
14
15
16
17
18
19
20let arr = [1,5,8,8,4,116516,1213,123]
const bubblesort = (arr =>{
let len = arr.length;
for(let i=0;i<len-1;i++){
for(let j=0;j<len-i-1;j++){
if(arr[j+1]<arr[j]){
[arr[j],arr[j+1]] = [arr[j+1],arr[j]];
}
}
}
return arr;
})
console.log(bubblesort(arr))
/*
[
1, 4, 5,
8, 8, 123,
1213, 116516
]
*/
优化:如果原数组已经是排序数组,就不必再排,用flag1
2
3
4
5
6
7
8
9
10
11
12
13
14
15const bubblesort = (arr => {
let len = arr.length;
for (let i = 0; i < len - 1; i++) {
let flag = false;
for (let j = 0; j < len - i - 1; j++) {
if (arr[j + 1] < arr[j]) {
[arr[j], arr[j + 1]] = [arr[j + 1], arr[j]];
flag=true;
}
}
if(!flag)return arr;
}
return arr;
})
console.log(bubblesort(arr))
选择排序
思想:每次都找到最小值放在头部,然后缩小范围继续操作 直到完全有序
时间复杂度:O(n²)1
2
3
4
5
6
7
8
9
10
11
12
13
14
15
16const selectsort = (arr => {
let len = arr.length;
for (let i = 0; i < len - 1; i++) {
let minIndex = i;
for (let j = i; j < len; j++) {
if(arr[minIndex]>arr[j]){
minIndex = j;
}
}
if(minIndex!==i){
[arr[minIndex],arr[i]] = [arr[i],arr[minIndex]];
}
}
return arr;
})
console.log(selectsort(arr))
插入排序
原理:当每次排序的时候,如果前面的元素大于当前的元素,那么将前面的元素转换成当前元素,继续比较,最后替换回最开始转换的元素
时间复杂度:O(n²)
eg1
2
3
4
5
6
7
8
95 3 2 4 1
经过第一轮(单个元素可以当成有序的数列所以忽略第一个元素) 从index1开始保存变量,也就是temp3和5对比
如果3<5,5就在前面腾出一个位置给3'5 5 2 4 1' (arr[j-1]=arr[j]);
最后还原temp就变成
3 5 2 4 1
第二轮 对比5和2 此时5前面需要腾出一个位置给2(2<5)此时变成'3 5 5 4 1' 然后又发现2<3(j--) 则继续腾位置'3 3 5 4 1'(使用while的原因)最后
2 3 5 4 1
...
1 2 3 4 5
code1
2
3
4
5
6
7
8
9
10
11
12function insertSort(arr) {
for(let i=1;i<arr.length;i++){
let j=i;
let temp = arr[i];
while (j>0&&arr[j-1]>temp) {
arr[j] = arr[j-1];//arr[1]3->5
j--;
}
arr[j] = temp;//arr[0]5->3
}
return arr;
}
归并排序
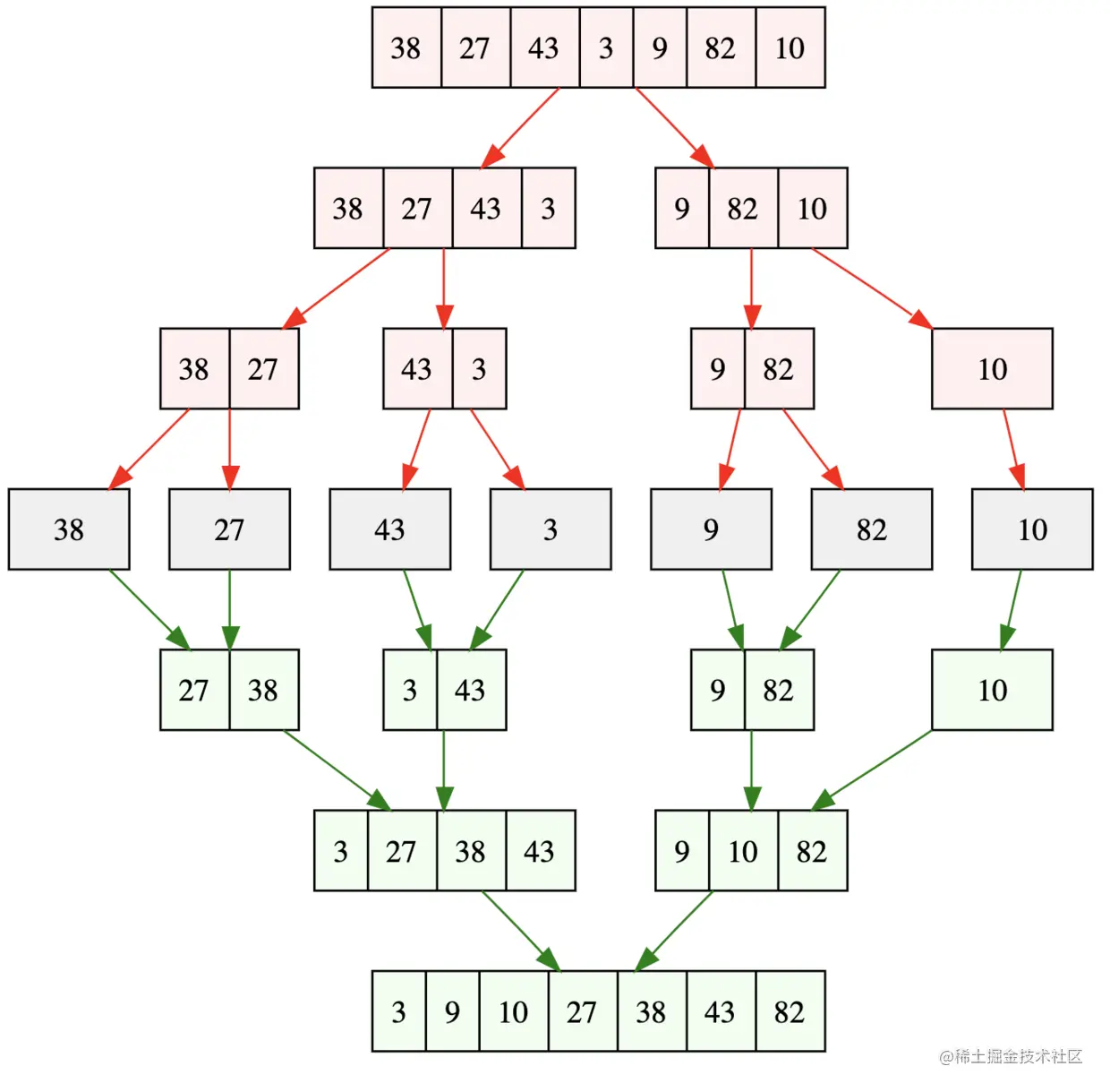
原理:采用分治思想,分解每个子问题,整个数组可以对半分割,一直到分割最小的状态,然后开始逐渐合并,从规模1到规模2一直到还原回整个数组。
时间复杂度:O(nlog(n))
例子:[8, 7, 6, 5, 4, 3, 2, 1];
首先分割,我们利用递归的方法,注意边界小于等于1直接返回arr1
2
3[8, 7, 6, 5, | 4, 3, 2, 1]
[8, 7,| 6, 5, | 4, 3, |2, 1]
[8,| 7,| 6, | 5, | 4,| 3, |2,| 1]
此时的规模已经到了最小状态,那么开始两两合并,这里利用数组的push1
2
3
4[7,| 8,| 5, | 6, | 3,| 4, |1,| 2]
[7, 8,| 5, 6, | 3, 4, |1, 2]
[5, 6, 7, 8, | 1, 2, 3, 4]
[1, 2, 3, 4, 5, 6, 7, 8]
如果已经有一方的合并完全了,那么直接concat另一边剩下的
具体代码1
2
3
4
5
6
7
8
9
10
11
12
13
14
15
16
17
18
19
20
21
22
23//分解
const mergeSort = arr =>{
const len = arr.length;
if(len<2)return arr;
const mid = len/2,
left = mergeSort(arr.slice(0,mid)),
right = mergeSort(arr.slice(mid));
return mergeArr(left,right);
}
//合并
const mergeArr = (left,right) =>{
const result = [];
while(left.length && right.length){
if(left[0]<=right[0]){
result.push(left.shift());
}else{
result.push(right.shift());
}
}
result.push(...left,...right);
return result;
}
console.log(mergeSort([4,54,654,12,3,45,1,2]))
归并排序是原地排序吗?
实际上它在合并的时候,借助了额外的空间,但是合并完成之后额外的空间又被释放了。所以不是原地排序
归并排序稳定吗?
merge方法里面的left[0]<=right[0]保证了值相同的元素在合并前后的顺序不变,所以他是一种稳定的排序
时间复杂度
从效率上看,归并排序可算是排序算法中的佼佼者。假设数组长度为 n,那么拆分数组共需 logn 步, 又每步都是一个普通的合并子数组的过程,时间复杂度为 O(n),故其综合时间复杂度为 O(nlogn)。
最佳情况:T(n) = O(nlogn)。
最差情况:T(n) = O(nlogn)。
平均情况:T(n) = O(nlogn)。
快速排序
原理:
- 找到一个基准值,一般是数组中间
- 创建新的左右空数组,分别存放比基准值小的和比基准值大的数据
3,递归上述操作,直到数组长度小于等于1
特点:
- 快速、常用
缺点:
需要新建两个数组浪费空间资源
1 | var sortArray = function(nums) { |
快速排序是原地排序吗?
在分区的时候,他不需要很多额外的空间,所以是原地排序操作。
快速排序稳定吗?
和选择排序类似,快速排序可能不是相邻的,因此他有可能打破原来相同元素之间的顺序,所以是不稳定的。
快速排序的时间复杂度
快速排序的时间复杂度是多少 ?
极端的例子:如果数组中的数据原来已经是有序的了,比如 1,3,5,6,8。如果我们每次选择最后一个元素作为 pivot,那每次分区得到的两个区间都是不均等的。我们需要进行大约 n 次分区操作,才能完成快排的整个过程。每次分区我们平均要扫描大约 n / 2 个元素,这种情况下,快排的时间复杂度就从 O(nlogn) 退化成了 O(n2)。
最佳情况:T(n) = O(nlogn)。
最差情况:T(n) = O(n2)。
平均情况:T(n) = O(nlogn)。











